《AM》微流控技術助力各向異性微凝膠的連續制備及尺寸、硬度全調控
作為高分子材料的重要分支之一,水凝膠在微納尺寸下的可控制備及尺寸、機械性能調控一直是此研究領域內的幾大難題。與晶體所具有的的有序化結構性質不同,微納尺寸下高分子的形狀固定及調控似乎是不可能的,這將大大限制其在細胞培養及組織工程領域的實際應用。幸運的是,微流控技術的出現,為研究的突破帶來的了曙光。
微流控技術合成凝膠原理簡圖
先來說說微流控:通俗的講就是利用極細(數十/百微米)的管道進行微量液體操控的技術,兩相互不相容的液體在管道內會呈現有規律的間歇排列。利用這項技術,完全可以實現微納凝膠體系,尤其是棒狀微凝膠的可控化構建。然而傳統的微流控技術往往只能助力維納尺寸凝膠的粗調控,同時實現(1)連續化制備;(2)硬度;(3)尺寸;(4)縱橫比及四參數之間平衡的完全可調控仍然是巨大的挑戰。
【創新突破】
針對以上問題,德國亞琛萊布尼茨互動材料研究所Laura De Laporte教授及其團隊提出通過分段照射微凝膠前驅溶液,并在噴射方式下操作微流控芯片,實現了等長度棒狀微凝膠的快速連續化制備。這種微流控噴射方法克服了傳統微流控的局限性,使得在高流速下生產具有精確可調長寬比的(小于通道直徑的10%),不等尺寸微凝膠,從而獲得高產率成為可能(見視頻)。此工作以Andreas J.D.Kruger為第一作者發表在Advanced Materials上。
高流速下微凝膠形成“魚骨”圖案
總結下來,團隊實現的重大突破主要集中在以下三個方面:
1. 將可控頻率光源引發聚合與微流控射流技術相結合的新型微凝膠制備方法;
2. 實現高長寬比、剛度可調、內徑明顯小于孔道直徑的棒狀微凝膠的連續化制備;
3. 具有特定脈沖序列和頻率工作的光源與微流控裝置結合,利用流速及脈沖持續時間調控凝膠棒的長寬比。
【圖文解析】
圖1.a)微流控涉及的集中方法及其功能缺陷,其中灰色/紫色區為流體可訪問區;b)本文所使用的微流控裝置示意圖,主要包括具有以穩定頻率及脈沖運行的激光/UV-LED驅動器單元和微流體芯片;c)具有連續或單脈沖模式的UV-LED的芯片上塞流微流裝置工作示意圖;d)芯片上微流噴射凝膠化裝置的示意圖。激光以連續模式運行,以產生直徑等于射流直徑的柔性微凝膠纖維;脈沖激光則實現了分離式凝膠化,從而產生直徑與射流直徑相當的棒狀凝膠。
解析:團隊將微流控裝置與用于微流控塞流凝膠化實驗的365nm紫外發光二極管或用于噴射凝膠化實驗的405nm單模激光二極管耦合,相應的光源安裝在芯片的玻璃側,以照射指定的通道部分。以指定濃度的PEG-DA和1wt%的LAP水溶液為內相,以含有2wt%的ABILEM 90表面活性劑的石蠟油為外相,在“單脈沖”或者“連續”模式下,實現片上塞流凝膠化,并將微凝膠收集在抗壞血酸/乙醇溶液中以終止聚合反應,從而防止芯片外的繼續凝膠化,實現了完全非對稱微凝膠棒的連續化高產量制備。
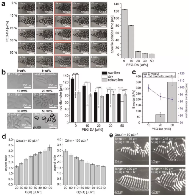
圖2.a)棒狀微凝膠無部分松弛即完全凝膠化所需的最小脈沖持續時間(紅色框);b)微凝膠溶脹性與預聚物濃度的關系;c)利用原子力顯微鏡確定的微凝膠剛性;d)以10wt% PED-GA為例,通過改變固定Qout下Qin來改變棒狀微凝膠的縱橫比;e)不同尺寸的棒狀微凝膠(從150μm到1mm)
解析:由于微凝膠在熱力學上更容易呈現微球形,要將其固定在長棒形狀態,就必須盡量提高微凝膠的凝膠化程度。團隊利用單脈沖實驗,改變單脈沖的持續時間,直至交聯微凝膠保持其不等度形狀為止,此時間即為特定聚合物組成的特征凝膠化時間。除此之外,研究發現微凝膠的溶脹度與預聚物濃度具有緊密關聯,較低預聚物濃度產生的微凝膠溶脹度較高,而其剛性變弱,可由溶脹-干燥-再溶脹實驗得出,AFM測定的PEG-DA濃度與剛性的關系亦說明了這一點。同時,研究還發現,內相流率(Qin)與凝膠桿長之間呈現線性關系,而這一關系與外相流率是完全相反的,這就表明,通過改變內外相的流率或可控制微凝膠的長度。
圖3.a)激光連續照射產生的超長微凝膠纖維及穩定脈沖信號在輸出通道加寬時產生的特征性“魚骨”圖案;b)利用射流速度v,光斑寬度z和脈沖持續時間ton預測理論桿長;c)微凝膠剛性與預聚物濃度之間的關系;d)噴射流率,內管直徑與流率之間的關系;e)脈沖持續時間,操作電流及微凝膠棒長度之間的關系;f)80 mA下100ms脈沖持續時間內激光束斑的微凝膠斑;g)利用脈沖持續時間ton改變微凝膠棒長度,并利用明場顯微鏡監控;h)理論棒長度與實際微凝膠棒長度比較及不同持續時間下的微凝膠生成速率。
解析:為了拓寬可能形成射流的參數空間,并使射流穩定在壓力波動等外部影響下,團隊提出通過添加2.4wt% PEG(400.000g mol-1)提高PEG-DA相的粘度,并將外相替換為Span80以降低界面張力。當連續照射20wt% PEG-DA射流時,可產生比通道直徑薄六倍的無斷裂水凝膠纖維。同時,為了表征微流控射流的特性,將其速度和直徑作為流速的函數進行測量,通過改變Qin、Qout的比值,成功將射流直徑控制在6.8μm-20.6μm不等,而以此射流范圍所制備出的最小微凝膠直徑為8μm。此外,凝膠動力學測試顯示,脈沖持續時間與凝膠長度呈現線性關系,其理論計算與實際測試具有相同的趨勢,證明了利用脈沖時間調控凝膠尺寸的可行性。
【小結】
綜上,團隊提出了一種新的微流控方法,利用此裝置及方法所制備出的微凝膠棒內徑約為通道直徑的1/10,縱橫比高達12.5,彈性模量低至3.9kPa,并可以以每秒高達100微凝膠棒數的超高生產率進行連續化生產,更重要的是,所生產出的棒狀微凝膠是完全非對稱的。傳統的合成水凝膠是通過聚合物交聯制備的,其產生的納米孔不利于細胞在組織工程中的滲透和遷移。而微凝膠棒可以替代納米級聚合物,為制備具有特定機械和結構特性的結構體提供了新的方法。此外,這種新型裝置具有高度的通用性,因此在其他研究和工程領域也顯示出巨大的轉移潛力。通過連接特定的化學或生物基團,微凝膠可被功能化而用于各個領域,例如微納和納米電子學的生物打印、致動器、熱傳導和電導,以及醫學領域等。
【文章鏈接】
https://onlinelibrary.wiley.com/doi/10.1002/adma.201903668
轉載僅供參考學習及傳遞有用信息,版權歸原作者所有,如侵犯權益,請聯系刪除。
