3D微流控肝臟器官芯片為乙肝藥物開發打下基礎
乙型肝炎病毒(HBV)感染目前無法治愈,它在全球影響幾億人。由于缺乏能用于測試潛在療法的模型,治療領域發展緩慢。近日,倫敦帝國理工學院(Imperial College London)的科學家們在人造器官模型中測試了病毒感染,這一成功有望加速該領域研究。相關論文已發表在《Nature Communications》上。

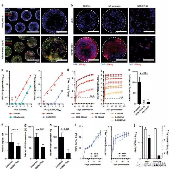
人造器官能模擬整個器官的細胞構成和生理機能,在藥物安全性測試中能作為動物模型的替代品,但迄今為止它們還沒有被用于測試傳染性疾病與器官的相互作用。帝國理工的研究者使用了人造肝臟的器官芯片(Organs-on-chips),測試了它對乙型肝炎病毒感染的反應,來確定病原體與人造器官的相互作用。

器官芯片將人體活細胞放置在與目標器官的生理、機械和結構都相似的腳手架上。細胞周圍有導管模擬流過身體的血流,藥物或者病毒經由導管流過細胞。與傳統方法相比,用于測試的活細胞在芯片上持續時間更長,并且比傳統的模型系統需要的感染劑量更低。

結果表明,器官芯片上的肝臟細胞可以感染生理水平的HBV,并且對病毒產生與真人肝臟相似的生物學反應,包括免疫細胞活化和其他感染標記。并且,這個平臺揭示了HBV病毒逃避內在免疫反應的復雜手段,這一發現或可用于未來的藥物開發。盡管這項技術還處于早期階段,但研究者表示,它最終有可能讓患者獲得新型個體化藥物。在將來醫生有望使用來自實際患者的細胞,而不是通用細胞系,來測試其對某些藥物的反應,從而使治療更具針對性和有效果。論文主要作者Marcus Dorner博士說:“這是第一次使用器官芯片技術來測試病毒感染,我們的工作代表了這項技術的下一個應用前沿,我們希望它最終能夠降低與臨床試驗相關的成本和時間,從長遠來看這將有利于患者。”
論文信息:3D microfluidic liver cultures as a physiological preclinical tool for hepatitis B virus infection,Nature Communications, 9, 682 (2018).
(文章來源: 微流控科技 轉載僅供參考學習及傳遞有用信息,版權歸原作者所有,如侵犯權益,請聯系刪除)
